世纪汇通配资 格力集团再度“换帅”,邹晖正式出任党委书记、董事长

6月30日,珠海格力集团官网更新信息显示,邹晖已任集团党委书记、董事长。

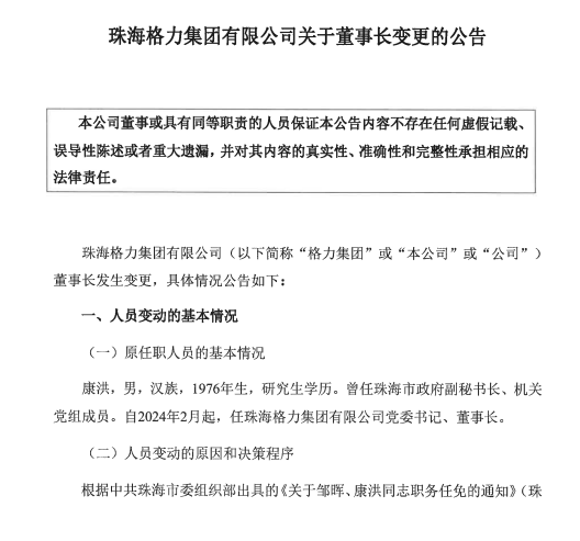
当日,格力集团公告,根据中共珠海市委组织部出具的《关于邹晖、康洪同志职务任免的通知》,邹晖任珠海格力集团有限公司党委委员、书记,免去康洪的珠海格力集团有限公司党委书记、委员职务。

同时,根据格力集团控股股东及实际控制人珠海市人民政府国有资产监督管理委员会出具的《关于邹晖、康洪同志职务任免的通知》,委派邹晖为珠海格力集团董事、董事长,免去康洪的珠海格力集团董事长、董事职务。
公告显示,邹晖,男,汉族,1982年生,本科学历。曾任珠海市国资委党委委员、副主任。
新宝配资提示:文章来自网络,不代表本站观点。
- 上一篇:沙瑞配资 中旗新材:关于“中旗转债”赎回实施暨即将停止转股的重要提示性公告
- 下一篇:没有了




